Mobile Button

組織架構

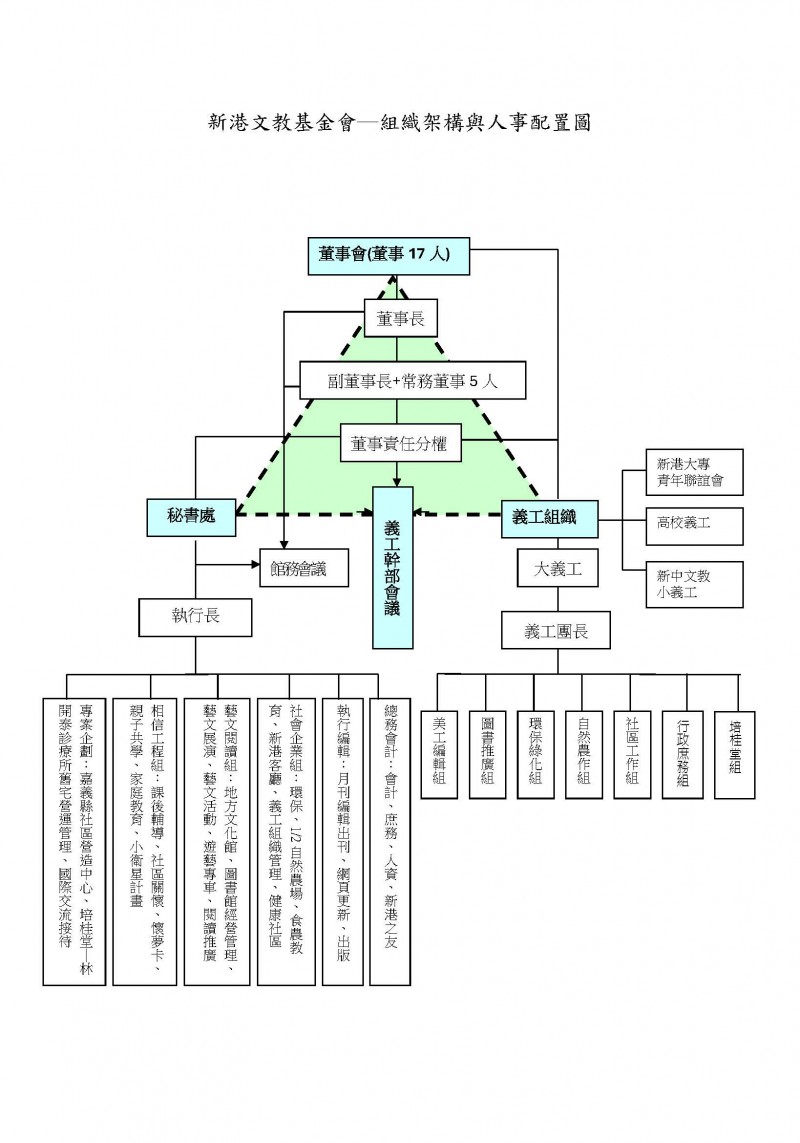
新港文教基金會是一個社區型的基金會,自台灣解除戒嚴開始,針對基層社區諸多難題,結合民間力量,發揮居民們自主自助的精神,由下而上,不斷尋找新的解決方式。於是,由董事會、秘書處、義工團形成「鐵三角」運作與三輪傳動的合作無間,所有的提案、規劃、決策與執行分工,都在此三者都必須參與的『義工幹部會議』中,經過充分討論後,成為全體的共識,且決議投入執行,形成一個有效、獨特的運作模式。董事們對外代表基金會,對內都是義工的身份;秘書除了行政工作之外,並負責策劃與執行幹部會議的決議事項;義工可說是基金會在滿佈大小石礫的路上勇往挺進的脊椎骨,自成立以來的各項服務工作得以順利進行,完全歸功於來自各行各業的集體英雄 ─ 義工的公共參與。

於是,我們說:「一個人無法完成的夢想,可以透過有共同夢想的眾人一起去實現。」

歷任董事長簡介:
陳錦煌醫師被推選為第一任董事長,任期自1987年10月至2000年3月,第二任董事長為邱晉煌先生,任期自2000年3月至2006年3月,第三任董事長自2006年3月至2012年3月由張瑞隆老師擔任,第四任董事長自2012年3月至2018年3月由陳錦煌醫師擔任,第五任董事長自2018年3月至2024年3月由陳政鴻先生擔任,第六任董事長自2024年3月至今由陳永華先生擔任。

董事長的話 - 勇敢承擔 努力向前

陳永華 / 新港文教基金會第十三屆董事長

董事長的話 - 勇敢承擔 努力向前
陳永華 / 新港文教基金會第十三屆董事長

    65歲從新港農會退休後,本來計畫含飴弄孫,安享餘年。沒想到年近70,諸多好友勸進擔任新港文教基金會董事長一職,頓時陷入天人交戰之中。

    正在猶豫不決的時候,剛好讀書會討論史蒂芬柯維(Stephen R. Covey)所寫的一本書,書名叫「柯維的向上心態」(Live life in Crescendo),作者提到人生是使命,不是事業,事業可以退休,服務不能退休。又看到80歲的江澤祥主任勇敢承接扶緣服務協會理事長的職務。於是,下定決心接下董事長的重擔,竭盡心力用餘生來服務鄉親。

   基金會已經邁入第37年,目前的工作包括圖書推廣,藝文展演,環保生態,青少年活動,國際交流等五大領域。透過各領域的活動,提高鄉民的人文素養以及環境品質。未來將在原有的基礎下,配合鄉親的需求,精進各項活動,讓新港越來越好,成為真正微笑的故鄉。

    基金會由於活動越來越多,規模越來越大,以至於財務成為沉重的負擔。未來將重新檢討各項工作的成效以及經費分配的比率,透過創新的方式,改變工作內容並精簡人事,建立一套可以永續經營的模式。

    基金會最近得到全國社區營造的五項大獎,可說是對基金會工作最大的肯定。這都歸功於捐款者、董事、義工以及秘書處工作團隊長期努力的成果。捐款者及董事是基金會的活水泉源,也是運轉的動力。秘書處是基金會的神經中樞和執行總部,義工可說是基金會的脊椎與靈魂,也是集體英雄。基金會未來將尋求更多捐款者和義工,以集體的努力來服務鄉親,期望能達到「立足新港,胸懷台灣,放眼天下」的遠大目標。

歷屆董事簡介